黑政办规〔2022〕1号
字号: 大 中 小
各市(地)、县(市)人民政府(行署),省政府各直属单位:
为贯彻落实《国务院办公厅关于完善科技成果评价机制的指导意见》(国办发〔2021〕26号)精神,进一步完善全省科技成果评价体系,发挥科技成果评价作用,促进科技与经济社会发展更加紧密结合,加快推动科技成果转化为现实生产力,经省政府同意,制定如下实施意见。
一、总体要求
(一)指导思想。
以习近平新时代中国特色社会主义思想为指导,深入贯彻党的十九大和十九届历次全会精神,深入贯彻落实习近平总书记在深入推进东北振兴座谈会上的重要讲话和对我省重要讲话重要指示批示精神,深入实施创新驱动发展战略,深化科技体制改革,坚持正确科技成果评价导向,创新科技成果评价方式,通过评价激发科技人员积极性,推动产出高质量成果、营造良好创新生态,促进创新链、产业链、价值链深度融合,助力龙江高质量发展。
(二)基本原则。
坚持科技创新质量、绩效、贡献为核心的评价导向。紧紧围绕“四个面向”和我省高质量发展的实际需求,发挥科技成果评价在科技计划立项、创新平台建设、科技成果转化、产业项目支持等方面的“指挥棒”作用。
坚持科学分类、多维度评价。以解决科技成果评价体系不健全以及评价指标单一化、标准定量化、结果功利化的问题为导向,抓紧补齐我省科技成果评价机制的短板。
坚持正确处理政府和市场关系。更好发挥政府作用,加快技术市场建设,科学评价财政性资金形成科技成果的综合价值。充分发挥市场在资源配置中的决定性作用,引入第三方评价,营造成果评价的良好创新生态。
坚持尊重科技创新规律。把握科研渐进性和成果阶段性的特点,创新成果评价方式方法,加强中长期评价、后评价和成果回溯,引导科研人员潜心研究、探索创新,推动科技成果价值早发现、早实现。
二、实施任务
(一)全面准确评价科技成果的科学、技术、经济、社会、文化价值。
1.开展科技成果多维度评价。在科学价值、技术价值、经济价值、社会价值、文化价值的维度上组织开展评价工作。根据科技成果不同特点和评价目的,有针对性地评价科技成果多元价值,避免评价指标绝对化和单一化。特别是经济价值评价中要注重在推动龙江高质量发展方面做出的贡献。
(二)健全完善科技成果分类评价体系。
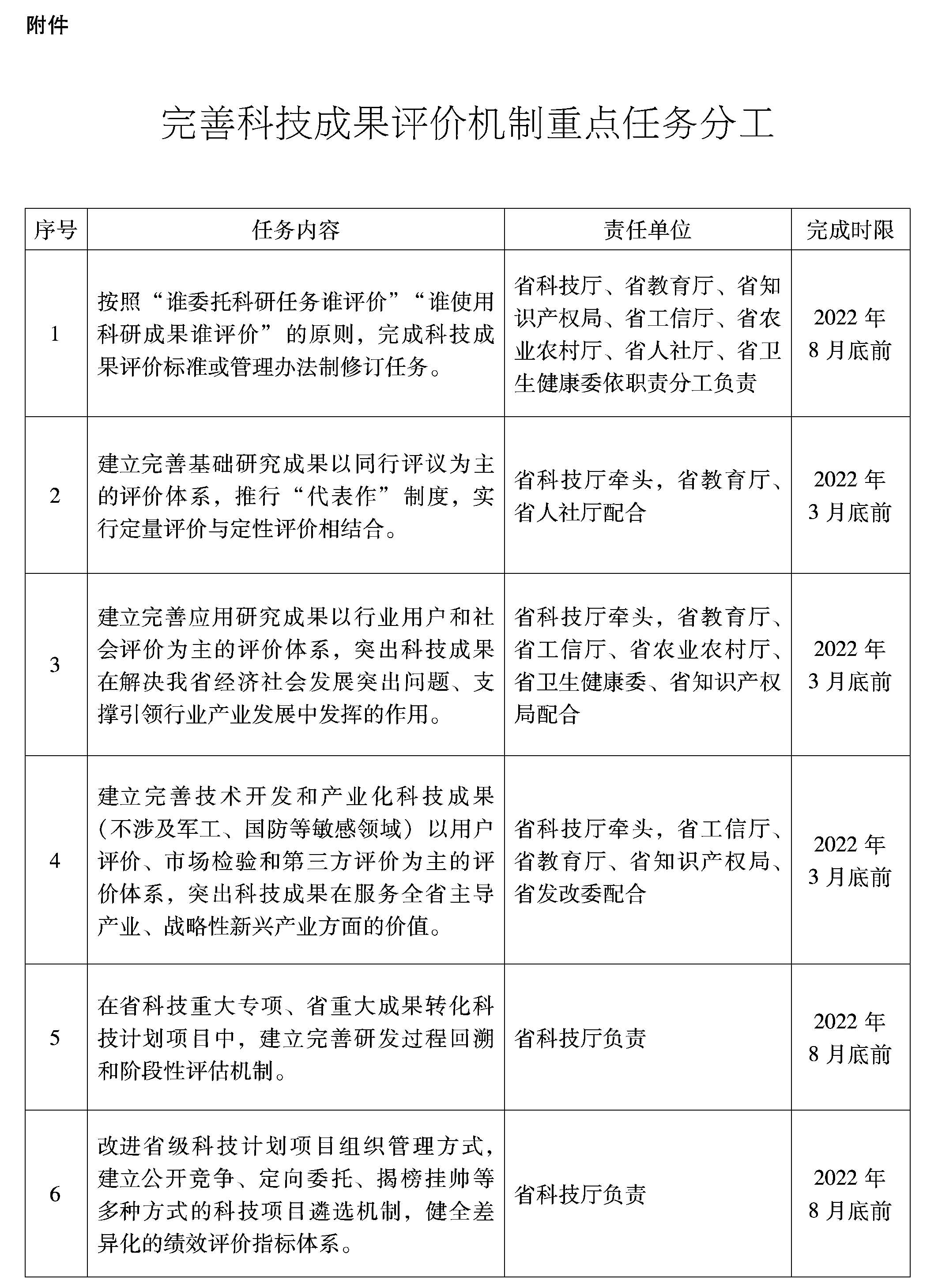
2.完善基础研究科技成果评价。基础研究成果以同行评议为主,鼓励省内外“小同行”评议,推行代表作制度,实行定量评价与定性评价相结合。重点评价科技成果在新发现、新观点、新原理等方面的原创性和科学价值。
3.完善应用研究科技成果评价。把行业用户和社会评价作为主要信息来源,把新技术、新材料、新工艺、新产品、新设备样机性能等作为主要评价指标,着重评价创新性、成熟度、稳定性、可靠性,科技成果转化应用情况及其在解决我省经济社会发展突出问题、支撑引领行业产业发展中发挥的作用。鼓励高质量知识产权产出。
4.完善技术开发和产业化科技成果评价。技术开发和产业化成果(不涉及军工、国防等敏感领域)以用户评价、市场检验和第三方评价为主,把技术交易合同金额、市场估值、市场占有率、重大工程或重点企业应用情况等作为主要评价指标,重点评价集成性、先进性、经济适用性、辐射带动作用及产生的经济和社会效益,突出科技成果在服务全省主导产业、战略性新兴产业方面的价值。
5.开展重大成果研发过程回溯和阶段性评估试点工作。探索在省科技重大专项、省重大成果转化等科技计划项目中,建立研发过程回溯和阶段性评估机制,加强成果真实性和可靠性验证,合理评价成果研发过程性贡献。
(三)开展省级科技项目成果评价改革。
6.改进省级科技计划项目组织管理方式。优化省科技计划体系和运行机制,聚焦产出更多高质量科技成果,更加高效配置创新资源,提高科技创新体系能力。分类推进省科技计划项目管理改革,建立公开竞争、定向委托、揭榜挂帅等多种方式的科技项目遴选机制,强化成果评价的导向作用,健全差异化的绩效评价指标体系。
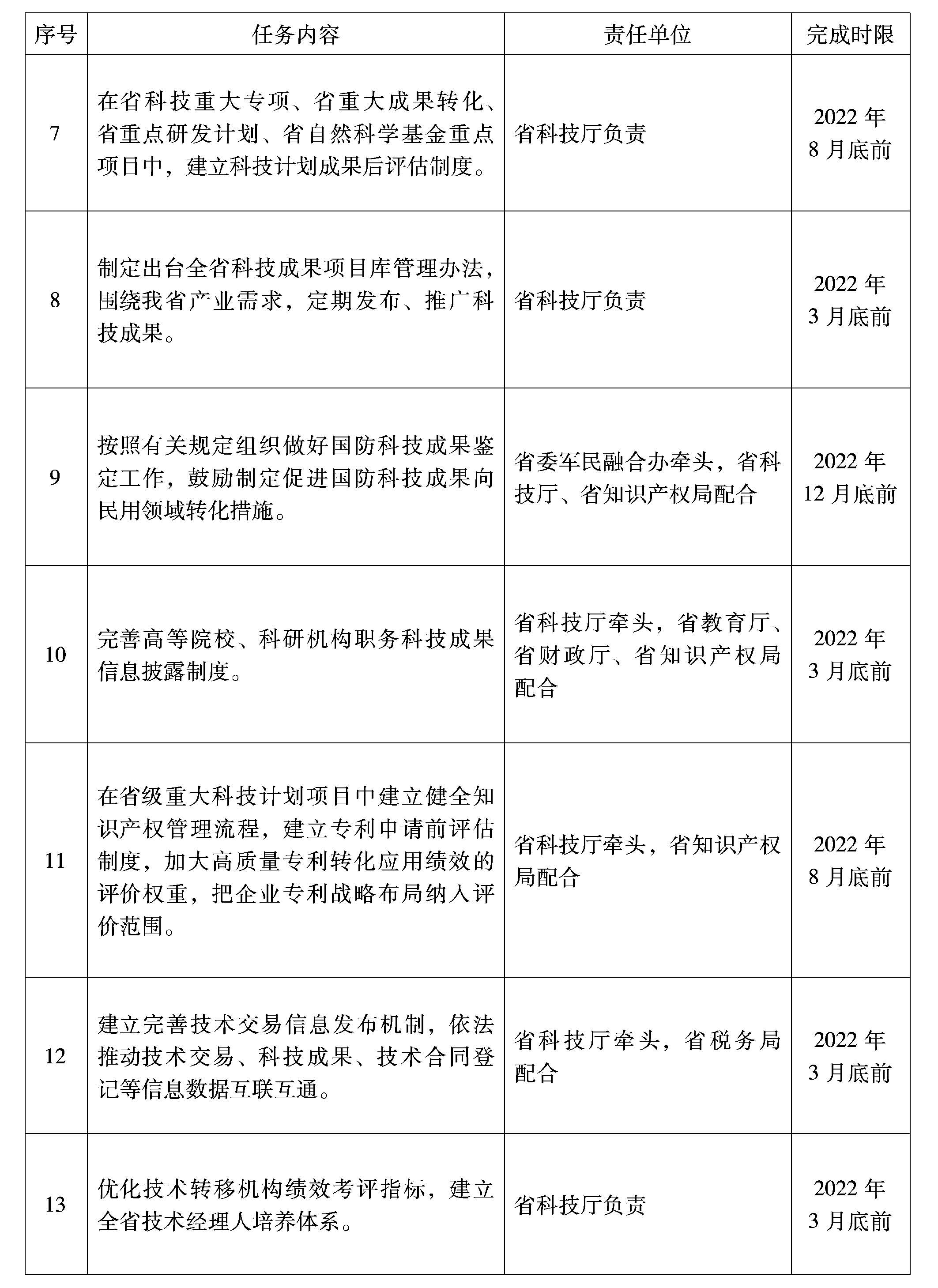
7.建立省级科技计划成果后评估制度。采用以点推动、点面结合的方式,在省科技重大专项、省重大成果转化、省重点研发计划、省自然科学基金重点项目推进科研管理改革试点,建立科技计划成果后评估制度,后评估结果作为后期项目资金支持及推广应用的重要依据。
8.完善科技成果项目库制度。制定出台全省科技成果项目库管理办法,进一步规范入库科技成果范围、标准、流程及运用推广等内容。提高财政性资金支持形成的科技成果入库质量,鼓励非财政性资金支持形成的科技成果入库管理。推动财政性资金支持形成的非涉密科技成果信息按规定公开。围绕我省产业需求,定期发布、推广科技成果。
9.改革国防科技成果评价制度。深入落实国防科技成果评价制度改革要求,探索多主体参与评价的办法,按照有关规定组织做好国防科技成果鉴定工作,鼓励制定促进国防科技成果向民用领域转化措施,推动国防科技成果军转民。
10.完善职务科技成果披露制度。高等院校、科研机构利用财政性资金支持形成的科技成果依法对社会发布。主管部门加强对全省高等院校、科研机构职务科技成果披露工作的服务管理。
11.建立健全省重大科技项目知识产权管理流程。在省级重大科技计划项目中建立健全知识产权管理流程,进行专利申请前评估,加大高质量专利转化应用绩效的评价权重,把企业专利战略布局纳入评价范围,杜绝简单以申请量、授权量为评价指标。
(四)大力发展科技成果市场化评价。
12.高水平建设技术交易市场。推进我省现代化高水平技术交易市场建设,以合作共建、设立分支机构等方式推动国内外具有影响力的技术交易中心、技术转移机构落户我省。积极探索协议定价、挂牌交易、拍卖、资产评估等多元化科技成果市场交易定价模式。建立完善我省技术交易信息发布机制,依法推动技术交易、科技成果、技术合同登记等信息数据互联互通。
13.推动技术转移机构市场化发展。优化技术转移机构绩效考评指标,推动省级以上技术转移机构市场化发展。建立全省技术经理人培养体系,提高技术转移人员的技术评价与筛选、知识产权运营、商业化咨询等专业服务能力。探索实行技术经理人市场化聘用制,建设若干运营机制灵活、专业人才集聚、服务能力突出、具有一定影响力的省级技术转移机构。鼓励技术转移机构和技术经理人全程参与发明披露、评估、对接谈判、第三方评价等工作。
(五)充分发挥金融投资在科技成果评价中的作用。
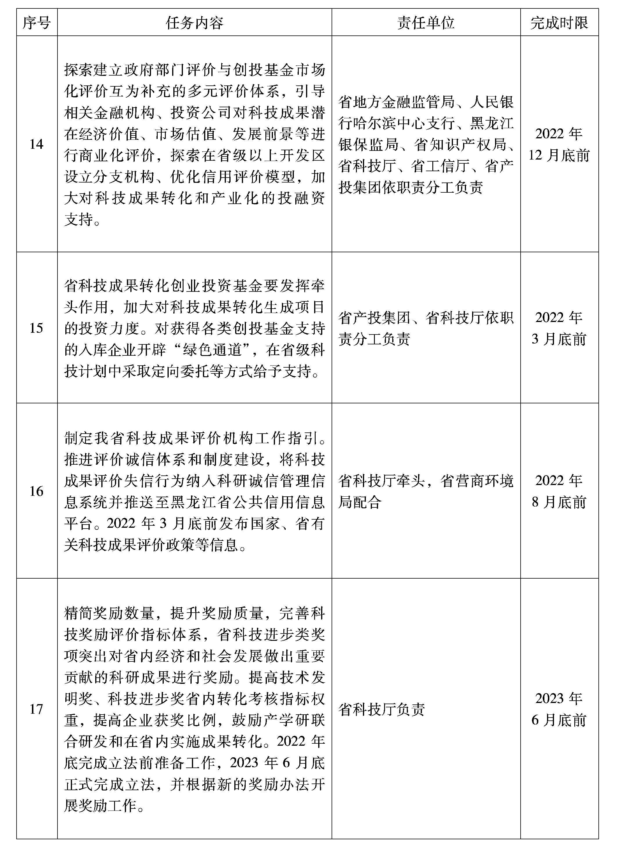
14.完善科技成果评价与金融机构、投资公司的联动机制。探索建立政府部门评价与创投基金市场化评价互为补充的多元评价体系,引导相关金融机构、投资公司对科技成果潜在经济价值、市场估值、发展前景等进行商业化评价,在省级以上高新技术产业开发区设立分支机构、优化信用评价模型,加大对科技成果转化和产业化的投融资支持。推广知识价值信用贷款模式,扩大知识产权质押融资规模。
15.推进黑龙江省科技成果转化创业投资基金改革。发挥省科技成果转化创业投资基金牵头作用,加大对科技成果转化生成项目的投资力度。对获得各类创投基金支持的入库企业开辟“绿色通道”,在省级科技计划中采取定向委托等方式给予支持。引导企业家、天使投资人、创业投资机构、专业化技术转移机构等各类市场主体提早介入研发活动。
(六)引导规范科技成果第三方评价。
16.推动科技成果第三方评价。及时发布国家、省有关科技成果评价政策、机构名称、标准规范等信息,提高我省科技成果评价活动的公开透明度。形成并推广科技成果创新性、成熟度评价指标和方法。参照国家相关标准,制定我省科技成果评价机构工作指引,明确资质、专业水平等要求。发挥行业协会、专业化评估机构等在科技成果评价中的作用,通过制度建设强化自律管理。推进评价诚信体系和制度建设,将科技成果评价失信行为纳入科研诚信管理信息系统并推送至黑龙江省公共信用信息平台。
(七)改革完善科技成果奖励体系。
17.深化省科技奖励改革。精简奖励数量,提升奖励质量,完善科技奖励评价指标体系,注重奖励原创水平高、应用价值大的科研成果。省科技进步类奖项突出对省内经济和社会发展做出重要贡献的科研成果进行奖励。发挥科技奖励导向作用,重在奖励真正作出创造性贡献的科学家和一线科技人员,鼓励科技成果在省内转化。提高技术发明奖、科技进步奖省内转化考核指标权重,提高企业获奖比例,鼓励产学研联合研发和在省内实施成果转化。
(八)坚决破解科技成果评价中的唯论文、唯职称、唯学历、唯奖项问题。
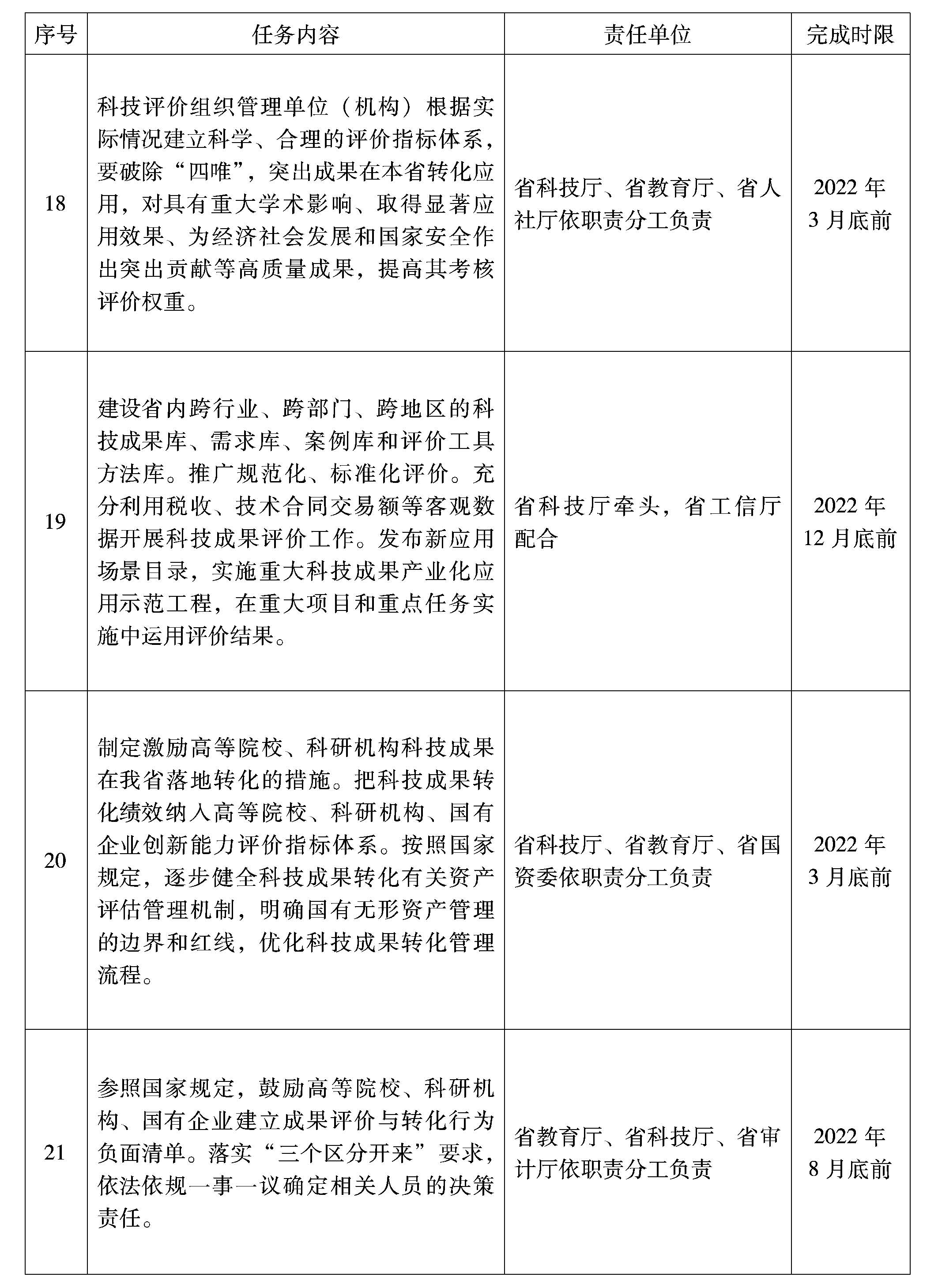
18.梳理优化科技成果评价指标体系。在科技成果评价工作中,建立科学、合理的评价指标体系,避免把论文数量、代表作数量、影响因子作为唯一的量化考核评价指标。不得把成果完成人的职称、学历、头衔、获奖情况、行政职务、承担科研项目数量等作为科技成果评价、科研项目绩效评价和人才计划评审的参考依据。对具有重大学术影响、取得显著应用效果、为经济社会发展和国家安全作出突出贡献等高质量成果,提高其考核评价权重,具体由相关科技评价组织管理单位(机构)根据实际情况确定。鼓励广大科技工作者把论文“写”在龙江大地上。
(九)创新科技成果评价工具和模式。
19.运用信息化手段开展科技成果评价。加强对适合我省的科技成果评价理论和方法研究,利用现代化技术手段开发信息化评价工具,综合运用创新大赛、扶优式评审等多种方式,推广规范化、标准化评价。建设省内跨行业、跨部门、跨地区的科技成果库、需求库、案例库和评价工具方法库。充分利用税收、技术合同交易额等客观数据开展科技成果评价工作。发布新应用场景目录,实施重大科技成果产业化应用示范工程,在重大项目和重点任务实施中运用评价结果。
(十)完善科技成果评价激励和免责机制。
20.激励科技成果转化。制定激励高等院校、科研机构科技成果在我省落地转化的措施。把科技成果转化绩效作为核心要求,纳入高等院校、科研机构、国有企业创新能力评价,细化完善有利于转化的职务科技成果评估政策。按照国家规定逐步健全科技成果转化有关资产评估管理机制,明确国有无形资产管理的边界和红线,优化科技成果转化管理流程。
21.推动科技成果转化尽职免责。参照国家规定,鼓励高等院校、科研机构、国有企业建立成果评价与转化行为负面清单,完善尽职免责规范和细则。推动我省成果转化相关人员履职尽责,落实“三个区分开来”要求,依法依规一事一议确定相关人员的决策责任,坚决查处腐败问题。
三、实施保障
(一)加强统筹协调。省科技领导小组负责全省科技成果评价的指导推动。省科技厅发挥主责作用,做好科技成果评价改革的组织实施。省教育厅、省工信厅等相关部门主动协调配合。各有关部门、市(地)要在2022年3月底前完成本行业本地区有关政策制度制修订工作。
(二)明确工作任务。各单位要加强制度建设,细化落实举措,开展常态化政策宣讲、业务培训,实现领导干部、科技管理人员、科研人员全覆盖。相关部门要明确责任领导和具体负责人员,推动工作落实。省科技厅要掌握全省进展情况并及时汇报工作中存在的问题。
(三)落实主体责任。科技成果评价实行“谁委托科研任务谁评价”“谁使用科研成果谁评价”。各科技评价组织管理单位(机构)要切实承担主体责任,在2022年8月底前完成相关科技成果评价标准或管理办法制修订任务,提升专业能力,客观公正开展科技成果评价活动。
(四)营造良好氛围。加强国家、省有关科技成果评价的政策宣传和解读,及时总结推广好做法,推动科技成果评价为地方经济建设服务。注重社会监督,强化评价活动的学术自律和行业自律,坚决反对“为评而评”、滥用评价结果,防止与物质利益过度挂钩,杜绝科技成果评价中急功近利、盲目跟风现象。
附件:完善科技成果评价机制重点任务分工
2022年1月24日



